我们在我们的网站上使用 cookie,通过记住您的偏好和重复访问,为您提供最相关的体验。单击“接受”,即表示您同意使用所有 cookie。

即将举行的网络研讨会:实现无需离心的流式细胞术样品制备工作流程的标准化

登记

博客院士团队顶刊突破!“纳米桥梁”阻断癌症转移,胰腺癌迎新方案
院士团队顶刊突破!“纳米桥梁”阻断癌症转移,胰腺癌迎新方案

作为癌症死亡的“头号元凶”,肿瘤转移一直是临床治疗的终极难题——尤其是胰腺癌这类转移潜力极强的恶性肿瘤,5年生存率极低。近日,施剑林院士、胡萍研究员领衔,郭跃东博士为第一作者的团队在Journal of the American Chemical Society(JACS,化学领域顶刊)发表重磅成果,该团队研发出一种新型LEL纳米偶联剂,通过“桥接免疫细胞+精准清除转移元凶”的创新策略,成功阻断胰腺癌转移,为侵袭性癌症治疗提供了全新思路

肿瘤转移的“隐形推手”TDEs

肿瘤转移的关键“幕后黑手”,是肿瘤来源外泌体(TDEs)——这些微小囊泡会携带细胞因子、核酸等促转移生物分子,通过血液扩散到肝脏、肺部等远处器官,提前“改造”微环境形成转移前微环境,为癌细胞定植铺路。
现有疗法要么难以精准捕捉循环中的TDEs,要么清除后仍可能残留促转移活性,而胰腺癌的TDEs更偏向于在肝脏形成转移灶,让治疗难上加难。因此,如何在血管系统中高效、彻底清除TDEs,成为阻断转移的核心突破口。

LEL纳米偶联剂的“双向靶向”设计

该研究团队另辟蹊径,利用中性粒细胞(血液中最丰富的免疫细胞,兼具吞噬和产生活性氧的能力),打造了一款“精准桥接”的LEL纳米偶联剂,实现TDEs的“捕获+灭活”双重目标:
图片来源于论文

    1. 载体创新:以Fe/Al层状双氢氧化物(LDH)为核心,这种二维纳米片仅有两个功能表面,可通过“修饰-剥离-再修饰”策略实现不对称改性,避免非特异性结合,提升靶向效率。

    2. 双向靶向设计:

      一侧修饰Ly6G抗体,精准识别中性粒细胞表面标志物;

      另一侧修饰EphA2抗体,特异性结合胰腺肿瘤来源外泌体(PTDEs)。

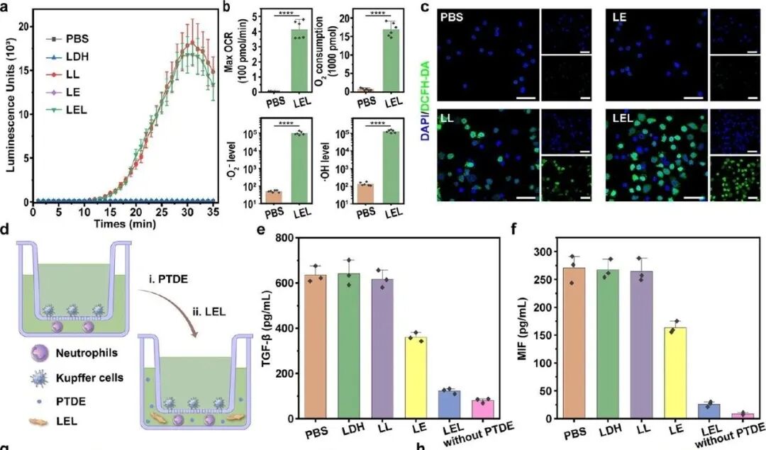
    3. 双重灭活机制:LEL像“生物桥梁”一样,将PTDEs锚定在中性粒细胞表面,一方面通过中性粒细胞的吞噬作用清除PTDEs,另一方面Fe/Al LDH降解释放的Fe²⁺会催化芬顿反应,强化中性粒细胞的“呼吸爆发”,产生大量活性氧(ROS),彻底氧化破坏PTDEs内的促转移生物分子,从根源上阻断转移信号。

    芬顿反应是指在酸性条件下,亚铁离子(Fe²⁺)与过氧化氢(H₂O₂)发生反应,快速生成具有强氧化性的羟基自由基(・OH)的化学过程,是一种高效的氧化反应体系。

    清除效率高,存活期显著延长

    在体外和体内实验中,LEL均展现出超强的抗转移效果:

    • 体外实验:模拟血液循环系统中,LEL对PTDEs的半数最大清除剂量仅为0.81μg [Fe]/mL,3分钟内即可完成PTDEs与中性粒细胞的桥接,清除效率远超对照组;
    • 体内实验:在原位胰腺癌小鼠模型中,LEL治疗组的肿瘤转移灶数量大幅减少,小鼠存活时间显著延长(对照组多在40天内死亡,LEL组56天存活率仍保持高位),且小鼠体重稳定,无明显毒副作用;
    • 安全性验证:短期无溶血、补体激活等免疫反应,长期(30天)主要器官无病理损伤,中性粒细胞数量短暂下降后快速恢复,符合临床转化要求。

    图片来源于论文
    这项研究的核心创新,在于将纳米材料的靶向性与免疫细胞的天然防御功能相结合,实现了TDEs的“主动清除+彻底灭活”,打破了传统被动清除策略的局限。不仅为胰腺癌抗转移治疗提供了极具潜力的候选方案,更搭建了“LDH纳米偶联剂+免疫细胞”的模块化平台,未来有望拓展到其他转移型癌症及感染性疾病治疗中,临床转化前景广阔。

    实验设计背后的“隐性保障”

    本研究中,Laminar Wash HT2000在免疫细胞分析环节发挥了重要作用。它用于免疫细胞染色后的精准洗涤,能温和去除非特异性结合的抗体和杂质,同时最大程度保护细胞活性,大幅提升流式细胞术、多重免疫组化的检测准确性。其“高效洗涤+低细胞损伤”的优势,为免疫细胞极化、肿瘤微环境细胞浸润等关键数据的可靠性提供了技术保障。
    论文第一作者在此前研究中也曾使用这一系统开展相关免疫分析,并在高分期刊发表成果,体现了该科研团队对实验数据质量与方法一致性的重视。

    参考文献:
    Yuedong, Guo,Jianlin, Shi,Ping, Hu,Cancer Metastasis Blockage by Exosome-Neutrophil Nanocoupler.[J] .J Am Chem Soc, 2026, undefined: 

    如需了解更多技术细节或获取报价,可访问Curiox官网或联系当地销售代表。



    隐私概述
    当您浏览网站时,本网站使用 cookie 来改善您的体验。其中,归类为必要的 cookie 会存储在您的浏览器中,因为它们对于网站基本功能的运行至关重要。我们还使用第三方 cookie 来帮助我们分析和了解您如何使用本网站。只有在您同意的情况下,这些 cookie 才会存储在您的浏览器中。您还可以选择退出这些 cookie。但是选择退出其中一些 cookie 可能会影响您的浏览体验。
    必要的
    始终启用

    Necessary cookies are absolutely essential for the website to function properly. These cookies ensure basic functionalities and security features of the website, anonymously.

    CookieDurationDescription
    cookielawinfo-checbox-analytics11 monthsThis cookie is set by GDPR Cookie Consent plugin. The cookie is used to store the user consent for the cookies in the category "Analytics".
    cookielawinfo-checbox-functional11 monthsThe cookie is set by GDPR cookie consent to record the user consent for the cookies in the category "Functional".
    cookielawinfo-checbox-others11 monthsThis cookie is set by GDPR Cookie Consent plugin. The cookie is used to store the user consent for the cookies in the category "Other.
    cookielawinfo-checkbox-necessary11 monthsThis cookie is set by GDPR Cookie Consent plugin. The cookies is used to store the user consent for the cookies in the category "Necessary".
    cookielawinfo-checkbox-performance11 monthsThis cookie is set by GDPR Cookie Consent plugin. The cookie is used to store the user consent for the cookies in the category "Performance".
    viewed_cookie_policy11 monthsThe cookie is set by the GDPR Cookie Consent plugin and is used to store whether or not user has consented to the use of cookies. It does not store any personal data.
    Functional

    Functional cookies help to perform certain functionalities like sharing the content of the website on social media platforms, collect feedbacks, and other third-party features.

    Performance

    Performance cookies are used to understand and analyze the key performance indexes of the website which helps in delivering a better user experience for the visitors.

    Analytics

    Analytical cookies are used to understand how visitors interact with the website. These cookies help provide information on metrics the number of visitors, bounce rate, traffic source, etc.

    Advertisement

    Advertisement cookies are used to provide visitors with relevant ads and marketing campaigns. These cookies track visitors across websites and collect information to provide customized ads.

    Others

    Other uncategorized cookies are those that are being analyzed and have not been classified into a category as yet.

    存并接受